下文将分别展示三轴机器加工范例和五轴机器人切割范例。
本示例展示了如何用插件创建一个三轴机器人加工项目。
Video:该视频展示了本章节指南的操作内容: https://www.youtube.com/watch?v=tArHbCS2HK8。
1.在 Mastercam 中加载零件。
2.在Mastercam 铣削工具创建刀具路径。

3.在 RoboDK 中创建一个包含机器人、主轴和其他所需物体的工作站。

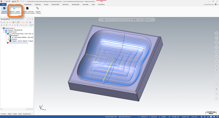
4.在 RoboDK 插件选项卡中,选择RoboDK➔ Robot setup。
5.在 "Robot Machining Setup"窗口中,选择 "Load Part"。

6.在 RoboDK 中,根据需要调整Machining Reference的位置。按住Alt 键,使用光标箭头移动参考帧,将工件重新置于机器人前方。

7.在 RoboDK 插件选项卡中,选择 RoboDK➔Update selected operations.。

8.在 RoboDK 中,选择机器加工项目窗口中的更新和模拟。

9.根据需要调整工具沿路径的方向。按住Alt键,用光标围绕工具的Z轴箭头调整方向。点击设计按钮,为路径设置所需姿态。点击按钮更新,以使用新姿态重新计算路径。点击按钮模拟,完成修改好的路径。

本范例演示如何使用 Mastercam 插件创建五轴机器人切割项目。
Video:本视频展示了本节所述的相同步骤: https://www.youtube.com/watch?v=wdpQ76OGS5I。
1.在 Mastercam 中加载零件。
2.使用 Mastercam 铣削工具创建刀具路径。

3.在 RoboDK 中创建一个包含机器人、主轴和其他所需物体的工作站。

4.在 RoboDK 插件选项卡中,选择RoboDK➔ Robot setup。
5.在 "Robot Machining Setup"窗口中,选择 "Load Part"。

6.在RoboDK中,根据需要调整加工参考坐标系的位置。按住Alt键并用光标拖动坐标系的箭头,将零件重新定位到机器人前方。

7.在 RoboDK 插件选项卡中,选择RoboDK➔ Update selected operations。

8.在 RoboDK 中,选择机器加工项目窗口中的“更新” 和”模拟"。

9.根据需要调整工具沿路径的方向。按住Alt键,用光标围绕工具的Z轴箭头调整方向。点击按钮设计,为路径设置所需姿态。点击按钮更新,以使用新姿态重新计算路径。点击按钮模拟,保存修改后的路径。
